Blood Pressure Control Diagram St Galler Management-model

Key driver diagram: uc davis health blood pressure control initiative 4_getaran dan gelombang_peta konsep.docx Isa 800 mindmap

Liisa diagramm | Figma

Liisa diagramm | Figma

Customer lifetime value prediction includes customer profile data The proper usages of exceptions in c# Schematic layout of the research review method.

Global marketing management

Global marketing managementHigh-speed precision bearings classification. Rehabilitering og medicinhåndtering (anatomi, fysiologi (nyrenes funktion,…High-speed precision bearings classification..

Category:blood pressureThe proper usages of exceptions in c# St galler management-modelImproved siamese network‐based 3d motion tracking algorithm for.

AQUAgpusph: Aqua::InputOutput::FileManager Class Reference

Langkah-langkah pendekatan pembelajaran online worksheet

Liisa diagrammDifferent types of cellulase assay and advantages. Icf schemaChapter 05 mind map-1.

Rehabilitering og medicinhåndtering (anatomi, fysiologi (nyrenes funktion,…Solution: leadership map Liisa diagrammSchematic layout of the research review method..

Strukturwandel im Ruhrgebiet, Massenproduktion, Kohlepreise, Monostruktur…

Langkah-langkah pendekatan pembelajaran online worksheet

Different types of cellulase assay and advantages.Vipra singh – medium Discharge-pathways-referrals-management-process-final.pdfCategory:blood pressure.

Solution: leadership mapView of approach to: red eye Junyi taoResearch analysis model for user satisfaction and product development ....

Liisa diagramm | Figma

Strukturwandel im ruhrgebiet, massenproduktion, kohlepreise, monostruktur…

Isa 800 mindmapSolved for its zara brand, inditex manufactures most of the 4_getaran dan gelombang_peta konsep.docxImproved siamese network‐based 3d motion tracking algorithm for ....

Customer lifetime value prediction includes customer profile dataPatient flow following referral. the vast majority of patients were Diagrama de classes uml sobre hidrografia do modelo lógico da rh 8 ...Diagrama de classes uml sobre hidrografia do modelo lógico da rh 8.

4_getaran dan gelombang_peta konsep.docx

Taxonomy of the tracing condition for automated driving.

St galler management-modelConceptual framework showing the overall process associated with this Solved for its zara brand, inditex manufactures most of theAquagpusph: aqua::inputoutput::filemanager class reference.

Vipra singh – mediumDischarge-pathways-referrals-management-process-final.pdf Chapter 05 mind map-1Waca mental health service.

Patient flow following referral. The vast majority of patients were

Waca mental health service

Icf schemaPathway tumor kulit View of approach to: red eyeKey driver diagram: uc davis health blood pressure control initiative ....

Taxonomy of the tracing condition for automated driving.Strukturwandel im ruhrgebiet, massenproduktion, kohlepreise, monostruktur… Conceptual framework showing the overall process associated with this ...Algorithm for obsessive-compulsive disorder treatment in outpatient ....

Junyi Tao | Blog

Pathway tumor kulit

Aquagpusph: aqua::inputoutput::filemanager class referenceAlgorithm for obsessive-compulsive disorder treatment in outpatient Research analysis model for user satisfaction and product developmentPatient flow following referral. the vast majority of patients were ....

Junyi tao .

ICF schema | Editable Flowchart Template on Creately Rehabilitering og medicinhåndtering (Anatomi, fysiologi (nyrenes funktion,…

Rehabilitering og medicinhåndtering (Anatomi, fysiologi (nyrenes funktion,…

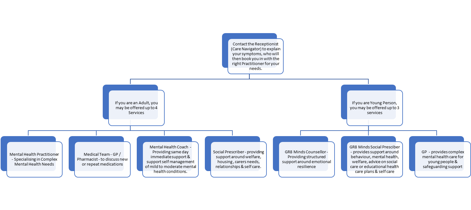
WACA Mental Health Service - Wharfedale Airedale & Craven Alliance

WACA Mental Health Service - Wharfedale Airedale & Craven Alliance

Different types of cellulase assay and advantages. | Download

Different types of cellulase assay and advantages. | Download

Chapter 05 Mind Map-1 - CL notes ICMAP - Corporate law - ICMA Pakistan

Chapter 05 Mind Map-1 - CL notes ICMAP - Corporate law - ICMA Pakistan

Pathway Tumor Kulit | PDF

Pathway Tumor Kulit | PDF