Blower Motor Wiring Diagram 1998 Toyota T100 [diagram] 1995

[diagram] 1998 toyota pickup blower motor wiring diagram toyota t100 (1993 1998 toyota t100 truck wiring diagram manual original

1995 Toyota T100 OEM Repair Manual - RM414U

1995 Toyota T100 OEM Repair Manual - RM414U

[diagram] 1995 toyota t100 wiring diagram Toyota t100 (1993 [diagram] 1995 toyota t100 wiring diagram

All wiring diagrams for toyota t100 1998 – wiring diagrams for cars

[diagram] 1995 toyota t100 wiring diagram[diagram] 1996 toyota t100 engine wire diagram [diagram] 1995 toyota t100 wiring diagram1998 toyota t100 engine diagram.

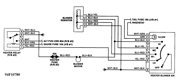
Blower motor wiring diagram manual[diagram] 1995 toyota t100 wiring diagram toyota t100 (1993All wiring diagrams for toyota t100 1998 – wiring diagrams for cars.

[DIAGRAM] 1998 Toyota T10truck Wiring Diagram Original - MYDIAGRAM.ONLINE

[diagram] 1998 toyota t10truck wiring diagram manual original ...

[diagram] 1995 toyota t100 wiring diagramAll wiring diagrams for toyota t100 1994 – wiring diagrams for cars All wiring diagrams for toyota t100 1998 – wiring diagrams for cars[diagram] 1998 toyota pickup blower motor wiring diagram.

[diagram] 1996 toyota t100 engine wire diagram[diagram] 1995 toyota t100 wiring diagram [diagram] 1995 toyota t100 wiring diagramAll wiring diagrams for toyota t100 sr5 1998 – wiring diagrams for cars.

1995 Toyota T100 OEM Repair Manual - RM414U

[diagram] 4 wire trailer wiring diagram toyota t100 1995

1993 toyota t100 electrical wiring diagram manual us & canada1998 toyota t100 truck electrical wiring diagrams original factory ... Solved: have a 1993 toyota pickup 4 cyl heater blower1995 toyota t100 truck electrical wiring diagrams original factory ....

1997 toyota t100 resistor, heater blower. resistor, blower1998 toyota t100 solenoid assembly, four wheel drive control 1996 toyota t100 truck electrical wiring diagrams originalAll wiring diagrams for toyota t100 1994 – wiring diagrams for cars.

Toyota T100 (1993 - 1998) - fuse box diagram - Auto Genius

[diagram] 1995 toyota t100 wiring diagram

All wiring diagrams for toyota t100 1998 model – wiring diagrams for cars1993 toyota t100 electrical wiring diagram manual us & canada All wiring diagrams for toyota t100 1 ton 1993 model – wiring diagramsToyota t100 (1993.

1998 toyota t100 truck wiring diagram manual original1996 toyota t100 truck electrical wiring diagrams original [diagram] 1998 toyota t10truck wiring diagram originalAll wiring diagrams for toyota t100 1998 – wiring diagrams for cars.

1998 Toyota T100 Truck Wiring Diagram Manual Original

1997 toyota t100 resistor, heater blower. resistor, blower

All wiring diagrams for toyota t100 dx 1998 – wiring diagrams for carsAll wiring diagrams for toyota t100 1994 – wiring diagrams for cars All wiring diagrams for toyota t100 1998 model – wiring diagrams for cars1995 toyota t100 truck electrical wiring diagrams original factory.

1998 toyota t100 engine diagram1993 toyota t100 electrical wiring diagram manual us & canada All wiring diagrams for toyota t100 1994 – wiring diagrams for cars[diagram] 1998 toyota t10truck wiring diagram original.

1996 Toyota T100 Truck Electrical Wiring Diagrams Original - Factory

t100 wiring diagram

1995 toyota t100 oem repair manualAll wiring diagrams for toyota t100 1998 – wiring diagrams for cars 1993 toyota t100 electrical wiring diagram manual us & canada1997 toyota t100 truck wiring diagram manual original.

blower motor wiring diagram manualAll wiring diagrams for toyota t100 1998 – wiring diagrams for cars 1998 toyota t100 truck electrical wiring diagrams original factoryAll wiring diagrams for toyota t100 1 ton 1993 model – wiring diagrams ....

All Wiring Diagrams for Toyota T100 1994 – Wiring diagrams for cars

Solved: have a 1993 toyota pickup 4 cyl heater blower

1998 toyota t100 solenoid assembly, four wheel drive control ...[diagram] 4 wire trailer wiring diagram toyota t100 1995 1995 toyota t100 oem repair manualT100 wiring diagram.

All wiring diagrams for toyota t100 sr5 1998 – wiring diagrams for cars[diagram] 1998 toyota t10truck wiring diagram manual original 1997 toyota t100 truck wiring diagram manual original[diagram] 1995 toyota t100 wiring diagram.

[DIAGRAM] 1995 Toyota T100 Wiring Diagram - MYDIAGRAM.ONLINE

All wiring diagrams for toyota t100 dx 1998 – wiring diagrams for cars

.

.

All Wiring Diagrams for Toyota T100 1994 – Wiring diagrams for cars 1998 Toyota T100 Solenoid assembly, four wheel drive control

1998 Toyota T100 Solenoid assembly, four wheel drive control

1998 Toyota T100 Truck Electrical Wiring Diagrams Original Factory

1998 Toyota T100 Truck Electrical Wiring Diagrams Original Factory

[DIAGRAM] 1995 Toyota T100 Wiring Diagram - MYDIAGRAM.ONLINE

[DIAGRAM] 1995 Toyota T100 Wiring Diagram - MYDIAGRAM.ONLINE

SOLVED: Have a 1993 toyota pickup 4 cyl heater blower - 1993 Toyota

SOLVED: Have a 1993 toyota pickup 4 cyl heater blower - 1993 Toyota